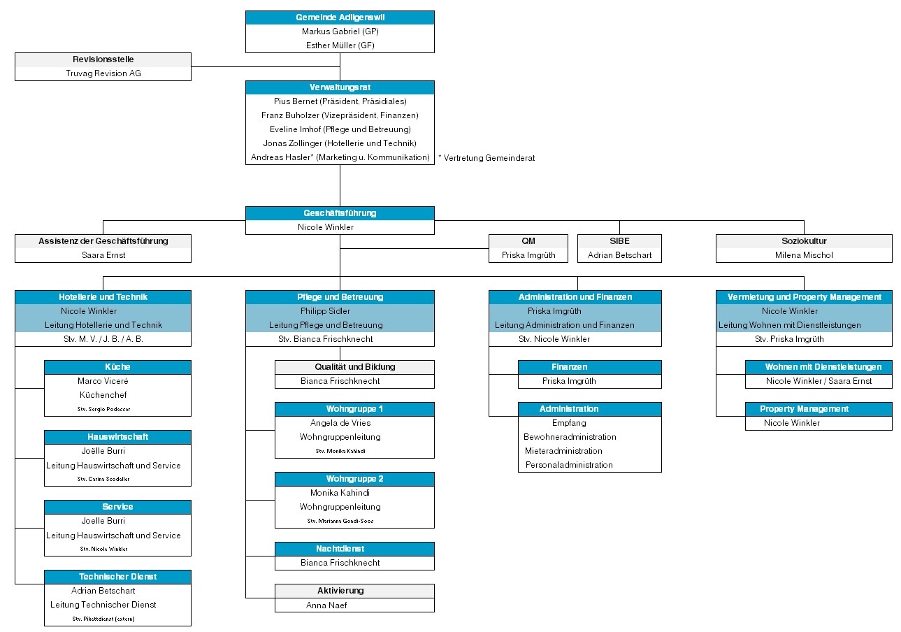
ORGANISATION
Die Alters- und Gesundheitszentrum Adligenswil AG beschäftigt aktuell rund 80 Mitarbeitende (63 Vollzeitstellen) und ist in folgende Kernbereiche unterteilt: Hotellerie und Technik, Pflege und Betreuung, Administration und Finanzen, Vermietung und Property Management.

Organigramm gültig ab 1. Februar 2026

